Brand Logo - Integrated AutomationBrand Logo - Integrated AutomationBrand Logo - Integrated Automation
Leaders in providing world-class innovative automation solutions
SERVING NZ & WORLDWIDE
Leaders in providing world-class innovative automation solutions  |  NZ & WORLDWIDE

What Does the Vision Archive do?


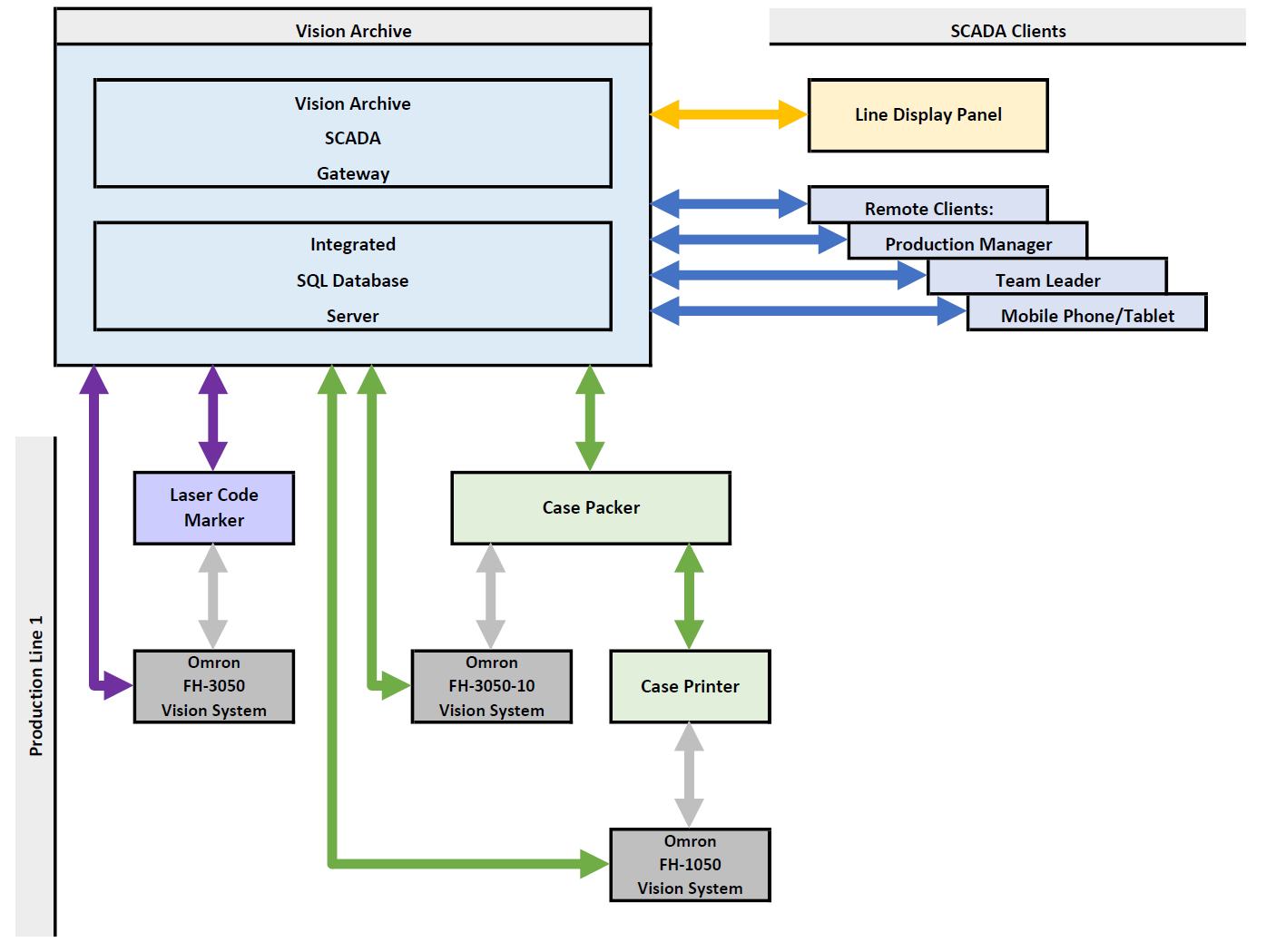
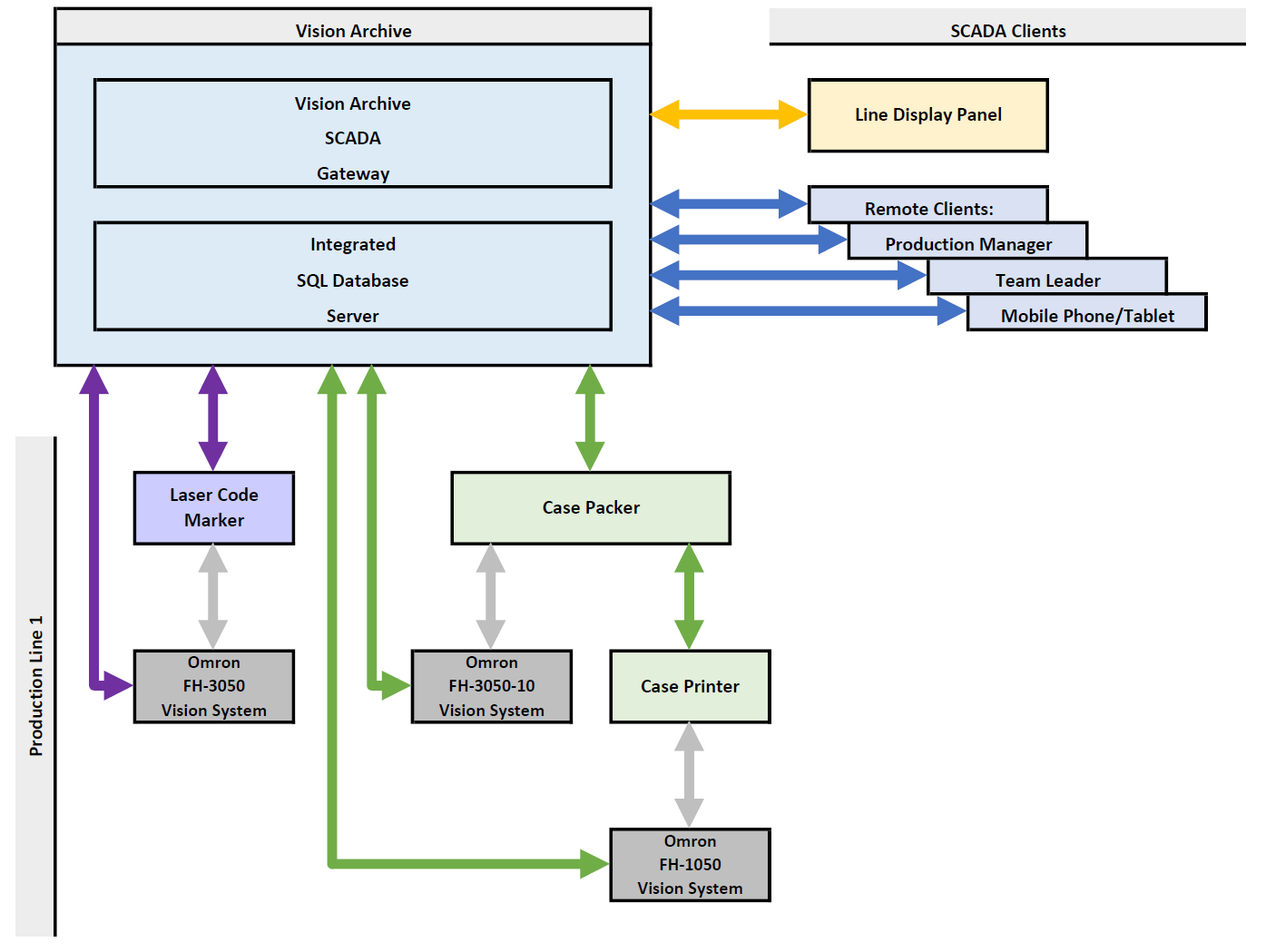
Vision Archive acts as a central point for storing and retrieving images and data from your machine vision systems.

Compatible with a range of Omron vision systems, but optimised for integration with the FH series.

Can be used for a single camera, a single controller with multiple cameras, or multiple controllers.
Capable of storing not just the images, but also extra camera data (code, measurements) and PLC data (batch number, product type).

The combined image + camera data + PLC data makes it possible to search and filter the results, so you can quickly find the results you’re looking for.


What does Vision Archive collect?


  • Camera Images
    The raw photos taken by the cameras are collected. These can be browsed inside Vision Archive, or exported back out to run through the FH Simulator & NG Analyser for example.

  • Vision System Data
    This is the application specific data that the vision system produces after analysing the image, such as product type, pass/fail, critical dimensions or measurements, FH scene group and number, timestamp.

  • PLC Data
    Often the PLC has relevant information that the vision system doesn’t contain, such as a batch number, product settings, run rate.

How do I use Vision Archive?

Data View
Default view when starting Vision archive. View small thumbnail images and any vision or PLC data collected with them. Click on an image to expand the view in a pop up window.

Filter Results
Use the drop down boxes highlighted in yellow to filter the results. New products added in the vision system are automatically added to the filter list. The Save Search button highlighted in red allows you to save a copy of the images that have been returned by the filter.

Reporting

Custom Reports

  • Filter your results as per the Data View page.
  • A report is created with summary stats on OK vs NG products, grouped by the product type.
  • Inserts a sample reference image for each grouping.
  • Save the report as a PDF, save it as a raw image, print it off or email it directly from Vision Archive.



Scheduled Reports

  • Similar to the Custom Report, but generated and distributed automatically.
  • Configure the time range the report will cover, and how often the report will be created.
  • The report will automatically be stored on a shared network drive or email out to a list of recipients.


Contact us today for a confidential, preliminary discussion of your operations and requirements.