Brand Logo - Integrated AutomationBrand Logo - Integrated AutomationBrand Logo - Integrated Automation
Leaders in providing world-class innovative automation solutions
SERVING NZ & WORLDWIDE
Leaders in providing world-class innovative automation solutions  |  NZ & WORLDWIDE

Flexible, real-time online product tracking and traceability to suit your production environment


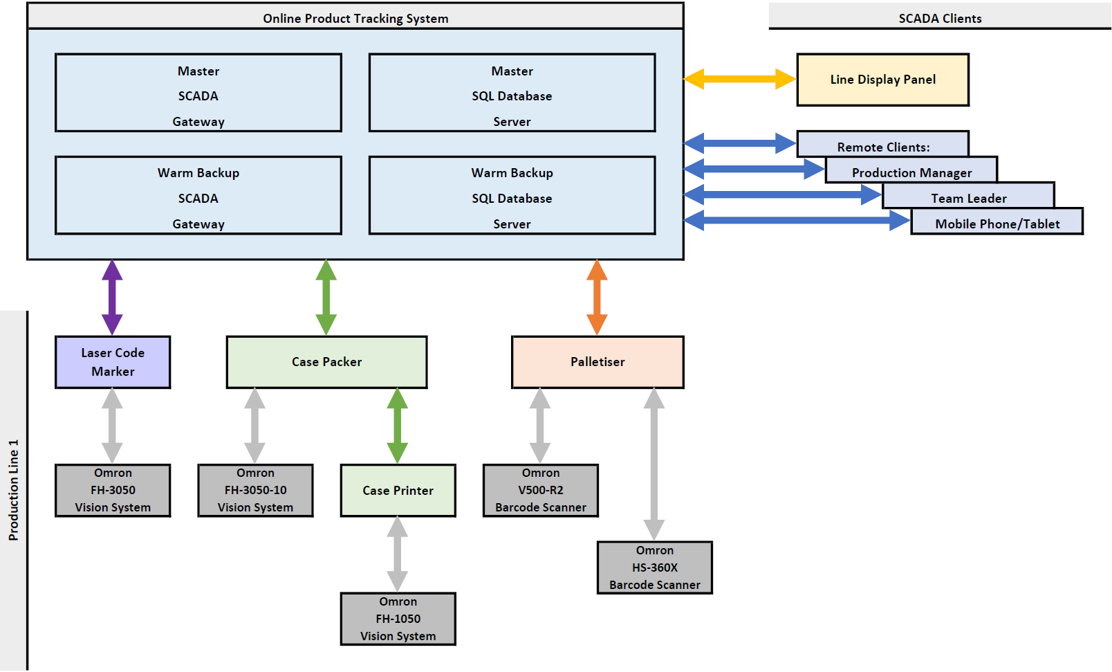
An Online Product Tracking (OPT) system collects data from machines on the production line to track the items, boxes and pallets that are produced.

This particular machine was designed and built from the ground up for contract manufacturers that produce infant formula on their canning production lines. It shows the latest tracking data from the production line, providing immediate information about the product tracking process, including warnings and alarms.

The data can be searched through and exported from within the site network. Automatic batch reports are created to log the tracking information.

The system is scalable when new products are introduced to the market.


How is it installed?


The OPT system typically runs on a pair of identical, redundant server computers.
These can be supplied by the customer or IAL, to suit the customer’s IT requirements.

The OPT servers can sit anywhere on site provided they can share a network connection with the machines on the production line. Often the production line machines will be on one network, and the “remote clients” will be on another network, with OPT connecting in the middle.

Remote clients include all the user interfaces, such as:

  • At-line production displays
  • Report viewers
  • Manager’s laptops
  • Mobile phones or tablets

Our system is flexible and can be installed alongside your existing IT with minimal hassle.

How we ensure reliability

Redundant server hardware
2 identical servers run in parallel at all times.


Redundant SCADA software
Each server is capable of running all aspects of the OPT system by itself, and both monitor each other to determine which is the master and which is the backup.


Redundant database software
Each server has a full copy of the database containing the recorded data, and if one system drops offline then it can resynchronise when it comes back online.


Redundant connections
All critical data pathways have a backup option which will be switched to automatically if needed.

If you are looking for a reliable and accurate product tracker, contact IAL today.

As an established automation company, we offer all kinds of businesses solutions for industrial control systems from trackers to robotic process automation.

OPT offers you


Real-time tracking
See the product moving through the production line, item by item, case by case, pallet by pallet in real time. Good product is on the left side, rejects are on the right. Colour coding and descriptive status labels, eg yellow “Weight Reject” status on the latest case reject is also available. Real-time tracking also shows the general status of the OPT system, such as alarms for intermittent connection issues, slow network causing the data buffers to fill up, etc.


Automated reports
Reports that are automatically emailed or stored in a shared folder. Reports are generated at a specified time of day, at the end of each shift, at the end of a batch, or under whatever conditions suit the customer’s process. Typically the reports will be generated at the item unit level, then scale up to the box/case, then to pallet, then to shipment, etc. Excel friendly CSV format is the most popular, but there many formatting options for the reports. Optionally other reports can also be generated, such as reject statistics for the production team.


Custom reports
A more advanced tool for team leaders and managers. Runs on any Windows, Apple or Linux PC. Usually self-installs in under a minute when used for the first time. Provides a quick way to filter and browse the raw data, e.g. all cases packed last week, product no 3, or anything that failed due to missing barcodes. Charts displaying the proportion of different reject types help managers focus on the leading causes of rejected product.

Contact us today for a confidential, preliminary discussion of your operations and requirements.